武威重离子中心:9例滑膜肉瘤重(碳)离子治疗总结
武威重离子中心:9例滑膜肉瘤重(碳)离子治疗总结
滑膜肉瘤(Synovial Sarcoma),一种好发于青少年和青壮年的罕见软组织恶性肿瘤。滑膜肉瘤一般发生在关节、胸腔、盆腔等关键部位,手术常常面临截肢、功能丧失或无法完整切除的困境,另外手术也容易引起转移。更棘手的是,滑膜肉瘤对常规放疗不敏感,化疗效果有限,一旦复发或转移,许多医生会无奈摇头。但重离子的出现,正在改写这个局面。重离子束拥有独特的“布拉格峰”物理特性——进入人体时能量释放很少,到达肿瘤深度才集中爆破,像“定向导弹”一样精准摧毁癌细胞,同时最大限度保护周围的骨骼、神经、血管和重要脏器。它的生物学效应是常规放疗的2-5倍,能直接打碎肿瘤细胞的DNA双链,让那些“顽固”的肉瘤细胞无法修复。因为滑膜肉瘤非常难治, 有效的治疗手段很少,重离子恰恰又是非常有效的治疗方法,使得这一罕见病在张雁山教授这里并不罕见。武威重离子中心自2018年11月开始收治患者,截至2026年4月,已累计治疗9例滑膜肉瘤,结果令人鼓舞:局部控制率达100%,有效率达100%,无一例因严重副作用中断治疗。下面,我们用真实数据和典型病例,向大家展示重离子的力量。
一、总体情况
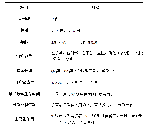
我中心截至自2018年11月开始治疗病人,截至2026年4月,共收治9例滑膜肉瘤患者,接受了碳离子(重)放疗。基本情况如下:性别:男3例,女6例年龄:13~70岁(中位38.5岁)
- 治疗部位:四肢(手掌、肘部、下肢)、胸腔、胸膜、盆腔、肾脏
- 临床分期:IA期~IV期(含局部晚期、转移性)治疗结果(截至2026-04-01):
- 总生存率:100%(8例存活,一例因弥漫转移致呼衰而去世)。
- 治疗完成率:100%,无因严重副作用中断者
- 最长随访:45个月(IV期胸膜滑膜肉瘤患者)
- 中位生存时间:12个月(部分为近期治疗)
- 主要副作用:仅1级皮肤色素沉着、1级放射性食管炎、一过性恶心乏力,无≥3级毒性
武威重离子中心9例滑膜肉瘤的整体数据

注: 部分患者(如胸腔、肾脏滑膜肉瘤)因近期才完成治疗,随访时间较短(不足6个月),但均已顺利出院并进入定期复查,初步疗效满意。
结论:重(碳)离子治疗滑膜肉瘤疗效显著,局部控制良好,安全性高,为无法手术、术后复发或晚期患者提供了有效选择。
二、典型病例
病例1:刘女士,34岁,胸膜滑膜肉瘤(IV期,多线治疗失败)
刘Q,女,34岁。2022年5月因胸闷、气短检查发现左侧胸膜多发结节,患者就诊于天津市肿瘤医院胸部CT:左侧胸膜多发结节,较大者约3.2×2.1cm。患者行超声引导下穿刺活检,病检:滑膜肉瘤,Ki-67(40%+),存在SS18-SSX1基因融合。肿瘤突变负荷:1.99个/Mb,微卫星稳定。患者口服安罗替尼靶向治疗2月,出现胸闷、气短、发热,胸部CT提示:左侧大量胸腔积液,左肺不张。于2022-09-19患者于解放军总医院行胸腔镜下左肺上叶部分切除术+脓胸廓清术+胸膜固定术。术后行替雷利珠单抗治疗,患者病情进展。患者于2023-02-27参加临床试验,行信迪利单抗治疗4周期。2023-06-02复查胸部CT提示:左侧胸膜及叶间胸膜增厚,见多发不规则结节,较前增大,部分融合成团,较大者约15.5×7.3cm。于2023-06-12参加临床试验(瘤内注射CAN1012注射液在晚期实体瘤患者中安全性、耐受性及初步有效性的I期临床试验),行治疗2次,肿瘤未有效控制。遂就诊于武威重离子中心,PET-CT:左侧胸膜增厚多发结节,最大截面约12.6×10cm,SUVmax:18.4。2023年7月26日入院,行重(碳)离子治疗,同步行信迪利单抗治疗2周期。治疗初始阶段,患者出现一过性恶心、乏力,后逐渐好转。治疗过程顺利,治疗后患者出现照射野皮肤1级色素沉着,1级放射性食管炎,对症治疗后好转。未见其他放射性副反应。治疗后复查胸部CT:左侧胸膜及间叶胸膜结节,较前明显缩减,最大径约10×4.1cm。患者治疗后疗效为PR。在患者治疗中间,也就是第九次,复查CT发现10cm大的肿瘤居然小了一大圈,刘女士自己的话是“不可思议,不敢相信,居然能小这么多”。


纵隔窗:治疗前,肿瘤充满整个左胸腔,占位效应明显,心脏明显受压;
治疗后,左肺复张,大部分肿瘤消失,心脏归位。
病例2:杨女士,43岁,右下肢滑膜肉瘤(I期,早期四肢)
病史:右下肢滑膜肉瘤,I期,无转移。我院穿刺病理诊断滑膜肉瘤,再经外院会诊再次确定。该患者选择直接重离子治疗,避免了手术创伤和术后功能影响,同时重离子治疗疗达到局部完全灭活肿瘤,提高了生活质量和减少了转移的风险。
重(碳)离子治疗:2025年3月行重(碳)离子治疗,治疗21天。

治疗前2025年2月24日核磁见右大腿上段后外侧肌间隙肿物,与周围界限不清。治疗后一年2026年1月12日复查见肿物已灭活吸收,周围尚可见水肿。
结果:治疗顺利,无下肢活动障碍,局部控制良好,重(碳)离子治疗期间同步化疗4个周期。患者恢复良好,目前未发现肺转移,仍在密切随访中。
三、重(碳)离子治疗滑膜肉瘤的核心优势
精准:布拉格峰特性,对周围正常组织(骨骼、神经、血管、心脏)损伤极小
高效:高LET直接打碎DNA双链,对常规放疗不敏感的肉瘤同样有效
无创:不需开刀,保留肢体功能和外观,尤其适合青少年
撰稿人:陈雪莲 李鹏庆(肿瘤登记随访办)
审核:张雁山(副院长)
时间:2026年4月20日