微创无痕 保宫无忧 —子宫肌瘤微波消融术守护女性健康引领子宫肌瘤微创治疗新纪元
微创无痕 保宫无忧 —子宫肌瘤微波消融术守护女性健康引领子宫肌瘤微创治疗新纪元
甘肃省武威肿瘤医院肿瘤微创治疗中心在国内顶尖专家团队(上海第十人民医院彭成忠教授团队)的技术支持下,于区域内率先开展国际领先的 "子宫肌瘤微波消融术"。相较于传统手术方式,该技术以其显著的微创、精准、高效、安全优势,为子宫肌瘤患者提供了更优的治疗选择。
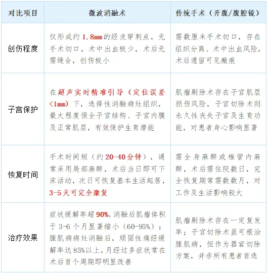
一、微波消融术的核心优势:微创、精准、高效、持久

二、科学规范的适应证与禁忌证
(一)推荐适应
1. 子宫肌瘤患者:
单发或多发肌瘤(直径推荐2-10cm),伴月经过多、继发贫血、压迫症状(尿频、便秘等),有强烈保留子宫及生育功能意愿,或拒绝传统开腹/腔镜手术者。
2. 子宫腺肌病患者:
病灶局限型,子宫体积≤孕12周大小,存在顽固性痛经(VAS评分≥7分),且药物保守治疗无效或无法耐受者。
3. 特殊需求人群:
有生育计划需保全子宫者、瘢痕体质规避手术切口者、合并基础疾病难以耐受大手术者。
(二)禁忌证(需谨慎评估或选择替代方案):
可疑子宫恶性肿瘤(需明确病理诊断后决策)、弥漫型腺肌病(子宫体积>孕14周)、未纠正的严重凝血功能障碍、急性生殖道感染期。
三、顶尖团队护航,规范流程保障
(一)专家技术保障:
特邀上海第十人民医院肿瘤微创治疗中心主任彭成忠教授团队(多项微波消融技术规范主要制定者之一)全程提供技术指导与质量把控。本院手术由苏发德副主任医师领衔团队执行,确保技术同质化、规范化。
(二)精准诊疗流程:
1. 深度评估:
专科门诊初筛(请携带3月内超声/MRI报告)→ 完善三维超声、相关肿瘤标志物等检查 → MDT多学科团队联合会诊制定个体化治疗方案。
2. 精细手术:
术前仅需禁食4小时 → 超声实时引导下实施毫米级精准热消融 → 全程心电监护,保障安全。
3. 科学随访:
术后1、3、6个月规律复查 → 建立专属健康档案进行长期管理 → 提供生育功能评估及孕育指导等延伸服务
四、就诊提示与预约
就诊准备:请携带3个月内有效的妇科超声(推荐经阴道)及/或盆腔MRI检查报告。
最佳时机:月经干净后3-7天为推荐最佳治疗窗口期。
费用保障:支持省、市医保及城乡居民医保报销。
就诊地点:甘肃省武威肿瘤医院重离子院区住院部7号楼一楼。